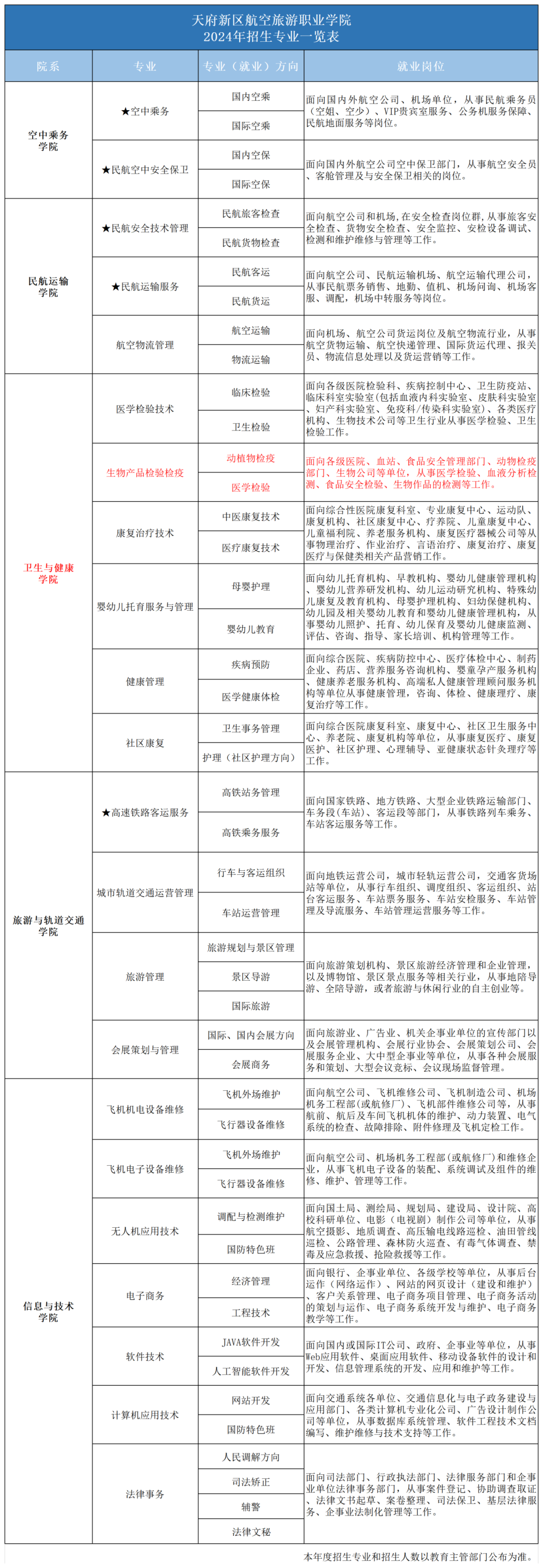
国标代码:14645    四川招生代码:5783    五年制:51967   
招生咨询热线:400-888-3105   028-35060521    
   招生代码:5783
学院概况
【高考特辑】天航专业介绍--生物产品检验检疫专业
当前位置:首页 > 【高考特辑】天航专业介绍--生物产品检验检疫专业

图片




01行业现状

image.png


生物检测服务是国家新兴战略行业,目前来说行业需求量大,对专业知识储备要求高,主要是面向生物产品领域从事生物制品、生化药物等生物产品的成品质量控制、中间体的分析检验、医学临床样品分析检验和生产及流通环节中产品品质管理等工作的复合型技术技能人才。




02培养目标


image.png


本专业培养能够践行社会主义核心价值观,理想信念坚定,德、智、体、美、劳全面发展,具有一定的科学文化水平,良好的人文素养、科学素养、职业道德和创新意识,精益求精的工匠精神,较强的就业创业能力和可持续发展的能力,掌握本专业知识和技术技能,面向质检技术服务行业的药物检验员、核酸检验员、试验员、动物检疫检验员职业,能够从事生物药物检测、生化检验、核酸检测、生物试验、动植物检疫检验工作的高素质技术技能人才。




03课程设置


image.png



专业基础课程


专业基础课程设置7门。包括基础化学、微生物基础、细胞与分子生物学、分析化学、仪器分析、生物化学、生物统计。


image.png


专业核心课程

专业核心课程设置7门。包括生物样品制备与管理、微生物检测技术、免疫检测技术、分子生物学检验技术、生物药物检测技术、动植物检验检疫、生物实验室安全与管理。




image.png


专业拓展课程


专业拓展课程设置13门。包括微生物发酵技术、生物化学检测技术、生物分离纯化技术、生物产品检测及质量标准、生物信息与数据分析、GSP实务、实验动物、快速检测技术、食品检验技术、生物产品功能学评价、生物产品安全性评价、药品生物检定技术、检测仪器经营与维护。



04职业证书


image.png


image.png


为了本专业学生更好地提升职业适应能力,学校推行了书证融通,即学生在校期间,将职业能力所需知识与技能与专业课程相融合,同时参加各项技能训练,获取相应证书,在校期间可考取可食食品快速检验(1+X证书)、核酸检测员、发酵工(中级)、食品检验工、药物检验工、饲料检验工、畜禽产品检验工、化学检验工、大学英语等级证书、普通话证书、计算机等级证书等。



05实训设备

校内实训室


图片


校外实训基地基本要求

具有稳定的校外实习实训基地25个,与众多医院、医疗机构签订了合作协议,其中附属医院1所(仁寿县人民医院),三甲医院8所、三乙医院1所、二甲医院12所、4所医疗机构(社区卫生服务中心、养老和特色医疗等)能提供生物产品检验检疫等相关实习岗位,实训设施齐备,能涵盖当前生物产品检验检疫产业发展的主流技术,可接纳一定规模的学生实习;能够配备相应数量的指导教师对学生实习进行指导和管理,有保证实习生日常工作、学习、生活的规章制度,有安全、保险保障。

image.png



06就业保障

学校高度重视学生就业安置工作,入学签订《教育与就业合同》,就业率常年保持在98%以上,实现了高层次、高品质、高薪资就业,毕业生身影遍布全国各地。


为了让学生毕业快速融入企业,学生在校期间植入就业指导课程,学校对学生的就业素质、礼仪、简历、面试技巧等方面进行指导培养。

image.png


为毕业生提供2年就业跟踪服务,学生入企后,就业老师进行企业回访,了解学生工作内容、工作状态、心理,做好企业与学生间沟通桥梁,提升学生就业适应性,助力职场转型。


image.png



07就业面向


主要面向生物产品生产企业、检测机构等,在样品处理、分析检测、数据处理等岗位群,从事生物产品的理化检测、仪器分析、微生物检测、测定方法研发、动物检疫等工作。

image.png



08招生专业


图片

图片

图片



学校地址:

四川省天府新区剑南大道南延线

航空大道中段168号


咨询电话:

400-888-3105

028-3506 0518


咨询QQ:

400 888 1505


学校网址:

www.tfhk.edu.cn